关于印发广东省高等教育自学考试免考课程规定的通知
来源: 广州华夏职业学院-建筑与艺术传媒学院(2020)
时间: 2025-12-05 20:51
关于印发广东省高等教育自学考试免考课程规定的通知
各地级以上市自学考试工作委员会,各主考学校:
根据《高等教育自学考试暂行条例》《广东省自学考试实施细则》有关规定和教育部相关文件要求,结合我省实际情况,对我省高等教育自学考试免考手续办理规定(粤考委〔2005〕11号)进行了修订,该规定自2026年起实施。现印发给你们,请遵照执行。
附件:广东省高等教育自学考试免考课程规定
广东省自学考试委员会
2025年12月4日
附件
广东省高等教育自学考试免考课程规定
根据《高等教育自学考试暂行条例》《广东省自学考试实施细则》有关规定和教育部相关文件要求,制定本规定,自2026年起实施。
一、凭前置学历申请免考课程
(一)前置学历范围
国家承认学历的各类高等学校及自学考试专科以上(含专科)的毕业生(肄业生、退学生)报考自学考试,可按有关规定申请免考已学过并考试成绩合格的有关课程。本科结业可视同专科学历,可使用结业的合格成绩办理专科层次课程的免考。
(二)可免考自学考试课程
考生可凭上述前置学历申请免考的自学考试课程如下:

(三)办理步骤
1.考生登录广东省自学考试管理系统(以下称“系统”)提交免考申请后,向县(区)考办提交身份证、毕业证书和完整成绩表的原件及复印件。成绩表须加盖原毕业学校教务处公章,其中自学考试成绩表由省级高等教育自学考试机构加盖公章。如成绩表是从本人档案中复印的,档案所在单位人事部门须在复印件上签署意见,并加盖公章。
2.肄业生、退学生须到当地市考办现场办理免考申请手续。
3.县(区)考办收集、验核考生材料,证件原件即退回考生,并打印免考办理凭证交考生,整理考生材料后统一报市考办。
4.市考办审核考生材料后,在复印件上签署意见并加盖公章,同时打印《免考审核表》,与复印件材料一并上报省考办。
5.省考办审核后,审核结果上传系统,不书面反馈,市考办、考生可通过系统查询审核结果。
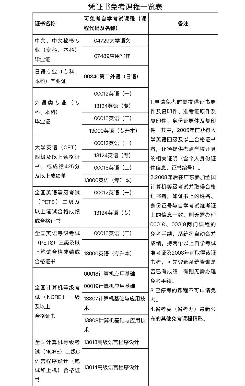
二、凭证书申请免考课程
(一)证书范围
根据有关规定,目前可申请免考自学考试课程的证书包括学历证书和全国计算机等级考试(NCRE)、全国英语等级考试(PETS)、大学英语四六级考试(CET)的相关等级证书。
(二)可免考自学考试课程
考生可凭上述证书申请免考的自学考试课程如下:

(三)办理步骤
1.考生登录系统提交免考申请后,由系统自动对证书进行初步查验,如查验通过则无需考生提供证书等相关材料,也无需经市考办初审,直接进入省考办审核环节;如查验不通过,则考生须按规定到市考办提交身份证、等级证书原件(核验后即退还)及复印件,经市考办初审后再提交省考办审核。
2.省考办审核后,审核结果上传系统,不书面反馈,市考办、考生可通过系统查询审核结果。
三、时间安排
考生向市考办提交免考材料后,可在30个工作日后(从市考办审核通过之日开始计算)登录系统查询审核结果。凭在外省或2005年前考取的等级证书办理免考手续的,视查验证书实际所需时间顺延。
来源 : 广东省教育考试院