学生
教职工
校友
访客
OA
首页
学院概况
>
学院简介
学院领导
机构设置
师资队伍
专业介绍
>
工程造价
建筑工程技术
建筑室内设计
建设工程管理
建筑设计
智能建造技术专业
影视多媒体技术
广告艺术设计
新闻采编与制作
室内艺术设计
融媒体技术与运营
数字媒体艺术设计
招生就业
>
招生工作
就业工作
教学工作
>
教学安排
教学管理
学生工作
>
公示公告
学子风采
奖助贷
管理制度
党团工作
>
党建工作
团建工作
专业建设
>
建设项目
建设成果
科研服务
>
项目建设
继续教育
校企合作
资料下载
>
教学资料
学生资料
工会资料
其它资料
首页
学院概况
>
学院简介
学院领导
机构设置
师资队伍
专业介绍
>
工程造价
建筑工程技术
建筑室内设计
建设工程管理
建筑设计
智能建造技术专业
影视多媒体技术
广告艺术设计
新闻采编与制作
室内艺术设计
融媒体技术与运营
数字媒体艺术设计
招生就业
>
招生工作
就业工作
教学工作
>
教学安排
教学管理
学生工作
>
公示公告
学子风采
奖助贷
管理制度
党团工作
>
党建工作
团建工作
专业建设
>
建设项目
建设成果
科研服务
>
项目建设
继续教育
校企合作
资料下载
>
教学资料
学生资料
工会资料
其它资料
首页
>>
专业建设
>
建设成果
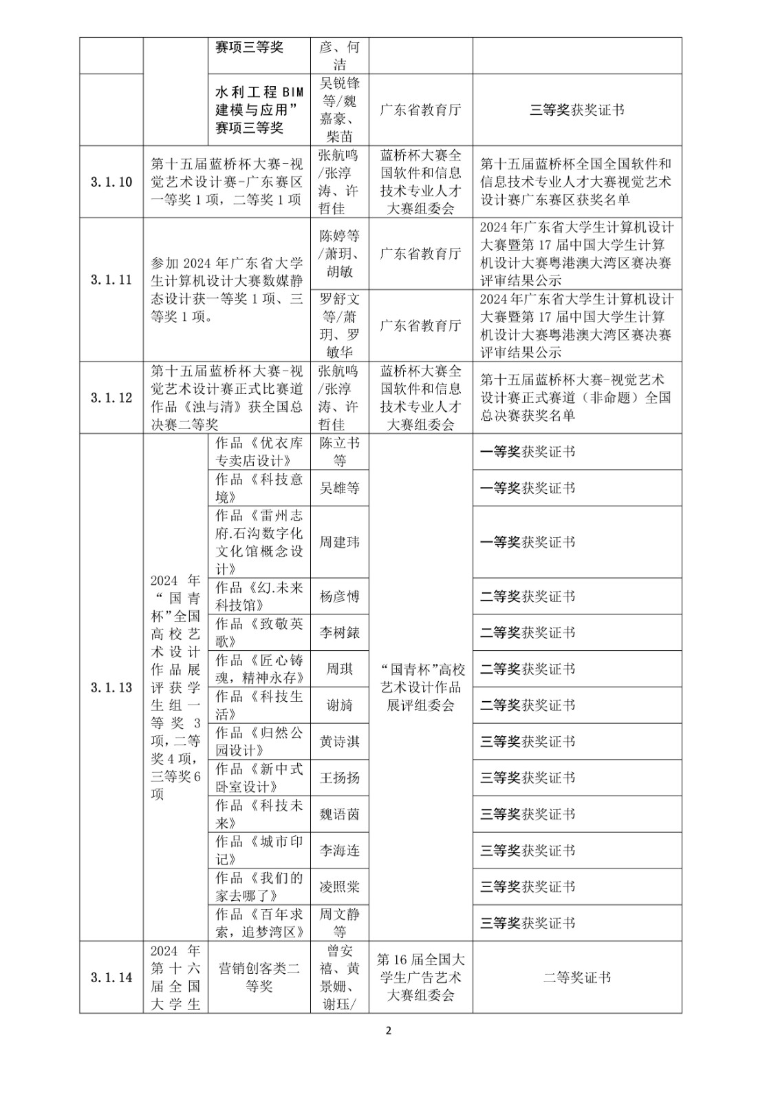
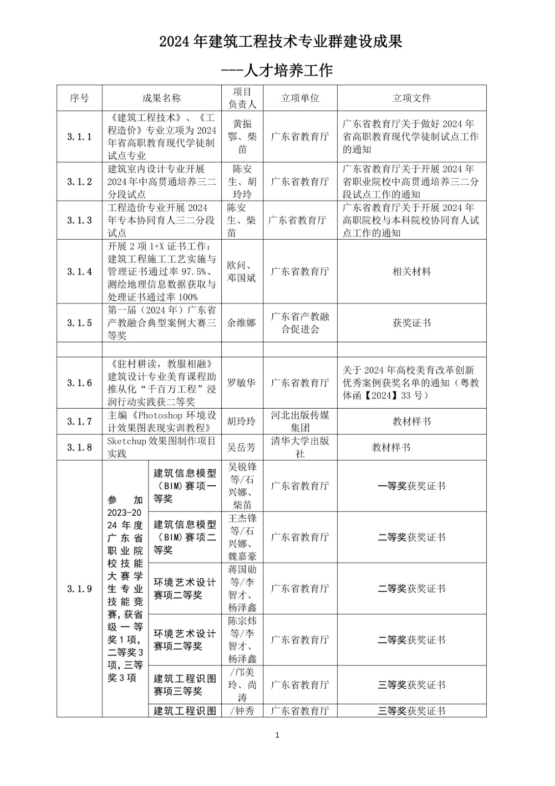
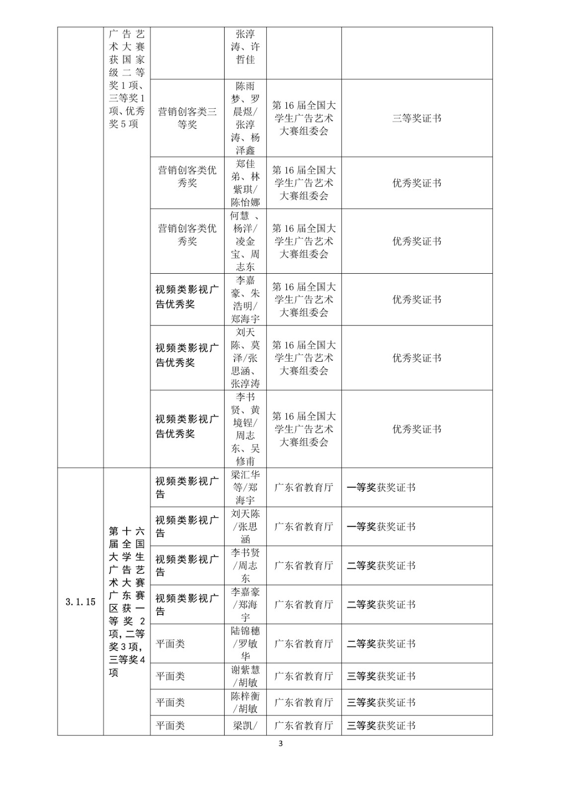
2024年建筑工程技术专业群建设成果---人才培养工作
来源:
广州华夏职业学院-建筑与艺术传媒学院(2020)
时间:
2025-05-26 20:33
扫描二维码 分享本页